
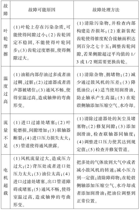
羅茨風機故障處理方式
調節分合葉間隙
用塞尺檢查轉子分、合葉間隙值,使其在標準范圍內。檢查調節間隙的背帽與螺栓,保證其完好性。
要求:分葉間隙占總間隙的1/3,但不小于0.15mm;合葉間隙占總間隙的2/3,且要大于齒輪側隙1.5倍。
合葉為主動轉子的嚙合面向被動轉子有靠近的趨勢;分葉為主動轉子的嚙合面向被動轉子有遠離的趨勢。若轉子分、合葉間隙不合適,可調整齒套與輪轂或齒輪與軸的周向相對角度。

轉子分葉、合葉的調整是羅茨風機檢修的關鍵部分,直接決定著檢修質量的好壞。不同類型的羅茨風機,有不同的調節形式。軸與齒輪為錐型無鍵連接時,一般通過調節軸與齒輪周向相對位置;軸與齒輪為鍵連接時,一般通過調節從動齒輪與輪轂的相對位置。
風機正常運轉過程中,隨著齒輪磨損,間隙都會地發生變化,其中合葉間隙趨向減小,分葉間隙趨向增大。在調整兩葉輪的工作間隙時,應預先將合葉間隙適當調大,一般合葉間隙是分葉間隙的2倍。
葉輪間隙調整時,首先將葉片轉到與水平方向呈45°的位置,此時兩葉輪的間隙即為分葉或合葉間隙。
現場調節時,一般用同樣厚度的塞尺固定在兩轉子間,并將兩轉子固定,再裝入主動齒輪,并將從動齒輪的標記對準主動齒的標記壓入軸上,依次裝上齒輪擋圈,止動墊圈和緊固螺帽。調整好后再用塞尺測量分葉間隙與合葉間隙的實際大小,如不合適重新調整,直到符合標準。
更換軸承
檢查側蓋板是否變形有裂紋。變形不嚴重,可打磨高點;變形嚴重則更換側蓋板;如有裂紋,可進行補焊。
檢查軸承座與軸徑是否磨損。如果軸磨損,一般進行補焊;如果軸承座磨損,單獨的軸承座一般更換新件,不進行修理;軸承座與側蓋板為一體時,則補焊軸承座,使其配合間隙達到技術要求。
檢查齒側間隙,更換齒輪
用紅丹粉檢查齒輪嚙合部位的接觸面積。檢查齒側間隙的方法有打表法、塞尺法、壓鉛絲法。
標準要求:側隙0.10~0.18mm、嚙合部位在齒面中部,齒表接觸面積沿齒高方向不小于50%,沿齒寬方向不小于70%。若檢測結果不符合要求,需更換齒輪。

用塞尺測量轉子與殼體的間隙
轉子與殼體間隙的標準范圍為0.3~0.6mm。現場檢修時一般測量6點間隙,每個轉子的上下與水平方向,如圖所示。
變形較小可以進行打磨處理;變形較大或轉子與殼體出現裂紋,應及時報廢。

清理轉子端面與側蓋板
用塞尺法檢測轉子端面與機殼的軸向間隙。定位端(齒輪側)間隙d=0.1~0.2mm,非定位端(皮帶輪側)間隙c=0.3~0.5mm,總間隙的標準是0.4~0.7mm。
不同類型的羅茨風機在不同工況下端隙不同,現場檢修時按各自檢修標準調整。若單側間隙不合適,可通過加、減軸承調整墊片調整;若總間隙不合適,可通過加、減側蓋板結合面的調整墊片調整,但墊片厚度一般不超過1mm。用推軸法測量轉子的軸向竄量,竄量標準0.05~0.10mm,若超過標準最大值的1.5倍,則更換軸承。

其他故障

